老太阳集团tcy8722网站
设为首页
加入收藏
首页
/
太阳集团概况
/
新闻中心
/
师资队伍
/
教育教学
/
教学科研
/
太阳集团
/
学生发展
/
图书分馆
/
实验中心
/
院友会
/
English
/
2025年春季运动会上的师生们
2025新年晚会上的同学们
国际新闻传播研究生在新疆阿拉山口暑期调研
新传暑期实践团“行走”在云南红河州五家寨人字桥
学院师生赴青海开展暑期思政实践活动
老太阳集团tcy8722师生赴新加坡南洋理工学院交流
新传足球队
老太阳集团tcy8722举办院庆活动庆祝建院二十周年
新闻中心
学院新闻
通知公告
媒体聚焦
通知公告
首页
>>
新闻中心
>>
通知公告
>> 正文
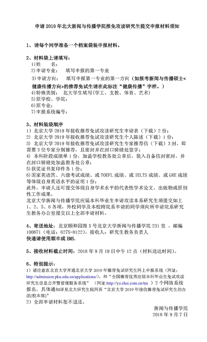
申请2019年北大老太阳集团tcy8722推免攻读研究生提交申报材料须知
发布日期:2018-09-07
点击数:
上一条:
老太阳集团tcy87222019年新闻与传播硕士专业学位(MJC)研究生招生简章
下一条:
老太阳集团tcy8722推荐免试工作重要通知